ПОНЯТИЕ ПРОЦЕССА
Процесс - это совокупность последовательно или/и параллельно выполняемых операций, преобразующая материальный или/и информационный потоки в соответствующие потоки с другими свойствами.
Процессный подход - использование внутри организации системы процессов наряду с идентификаицей и взаимодействием этих процессов, а также менеджмент процессов.
Процессный подход включает в себя установление процессов, взаимосвязей, ограничений и совместно используемых ресурсов. Процессы должны управляться как система через создание и осмысление сети процессов.
Процесс - это совокупность последовательно или/и параллельно выполняемых операций, преобразующая материальный или/и информационный потоки в соответствующие потоки с другими свойствами.
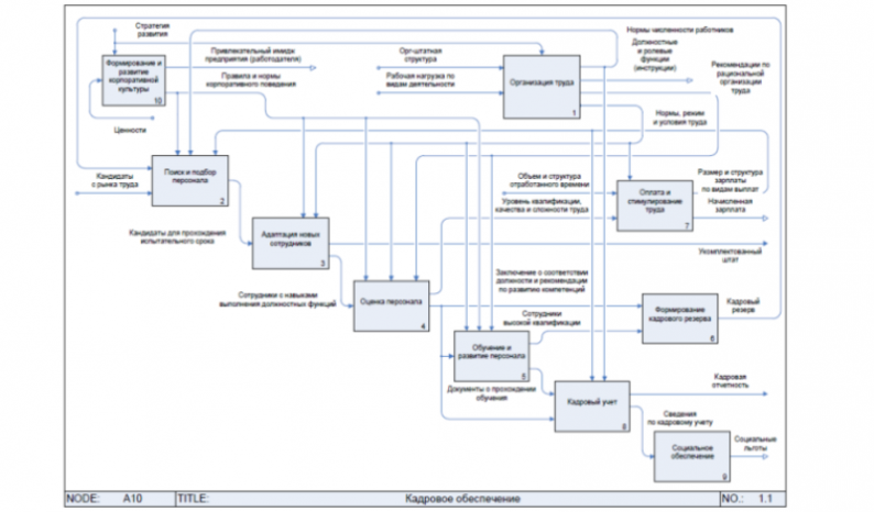
Определение функциональных процессов (бизнес-функций организации): инициирующих событий, входов и выходов, управления и обеспечения процесса, процедур реализации, параметров функционирования.
Построение сетевой модели процессов на основе определения взаимосвязей процессов по материальным и информационным потокам, а также по управлению и ресурсному обеспечению. Группировка процессов (на карте) по типам: управления, основные, обеспечивающие.
Для каждого процесса организация должна назначить Руководителя (Владельца процесса) с установленными ответственностью и полномочиями. Управление процессом осуществляется непрерывно на основе цикла PDCA (планируй - делай - проверяй - улучшай).
 
				Декомпозиция (разложение) - разбивка сущности на ее составные части в соответствии с целью моделирования на основе функционального (вертикального) и технологического (горизонтального) подходов.
Элементами декомпозиции модели выступает иерархия объектов: деятельность, процесс, операция, действие.
Для построения обособленной (конкретной) операционной модели процессов организации могут использоваться общие (эталонные) и частные (типовые для отрасли) модели.
 
				Поток ценностей - множество законченных состыкованных действий, которые в совокупности создают некоторую продукцию, имеющую потребительскую ценность для клиента.
Цепочка ценностей - совокупность скоординированных действий организации по удовлетворению потребностей клиентов, которая начинается с установления контактов с поставщиками и приобретения у них товаров и услуг, продолжается последовательными стадиями изготовления, доставки, маркетинга и продажи продукции клиентам.
В качестве прототипа модели операционной декомпозиции процесса может быть использована эталонная APQC-модель международной бенчмаркинговой палаты Американского центра производительности и качества (American Productivity and Quality Center).
 
				 
				система бизнес-моделирования
 business studio
- проектирование бизнес-процессов,
- проектирование организационной структуры,
- имитационное моделирование и функционально-стоимостной анализ,
- разработка технического задания на внедрение информационных систем,
- формирование регламентирующей документации,
- обеспечение сотрудников базой знаний,
- передача схем процессов на исполнение в BPM-системы,
- контроль показателей и достижения целей,
- контроль бизнес-процессов на основе данных ИТ-систем,
- анализ несоответствий и их последствий,
- анализ предложений сотрудников.
Организационная - вид модели предприятия, которая обеспечивает представление и изменение организационной структуры и структуры принятия решений на предприятии, а также обязанностей и прав сотрудников и подразделений.
"Business Studio" обеспечивает создание моделей организационной и ролевой структуры предприятия. По результатам проектирования бизнес-процессов - автоматически формируются организационные документы: Положение о подразделении и Должностная инструкция. По результатам имитационного моделирования - автоматически формируются отчеты с оценкой рабочей нагрузки (трудоемкости) для должностных категорий предприятия.
Информационная - вид модели предприятия, которая позволяет представлять и изменять информацию о предприятии, идентифицированную в функциональном представлении.
"Business Studio" обеспечивает разработку иерархической структуры документов (по типам и видам, включая описание их разделов и атрибутов), а также разработку структуры информационных систем и их компонентов (сервисов). По результатам проектирования бизнес-процессов - автоматически формируются отчеты документационного и аппаратно-программного обеспечения деятельности.
Функциональная - вид модели предприятия, которая делает возможным отображение и модификацию процессов предприятия, их функциональных возможностей, поведения (способа действия и реакции на выполнение функции), входов и выходов.
"Business Studio" обеспечивает разработку моделей процессов предприятия на основе ключевых нотаций: IDEF0 - для описания процессов верхнего уровня декомпозиции; Процедура, Процесс, EPC, BPMN - для процессов нижнего уровня декомпозиции. По результатам проектирования - автоматически формируются отчеты с описанием параметров процессов, их взаимодействия и операционных индикаторов качества. По результатам имитационного моделирования - автоматически формируются отчеты с оценкой критических параметров процессов.
Ресурсная - вид модели предприятия, которая обеспечивает представление и изменение (имущественных) ресурсов.
"Business Studio" обеспечивает разработку иерархической структуры материальных и инфраструктурных ресурсов предприятия с целью функционально-стоимостного анализа экономической деятельности. По результатам имитационного моделирования - автоматически формируются отчеты со стоимостной оценкой потребления ресурсов.
© 2018 All right reserved.